Free Shipping fees for order above RM150 (Peninsular Malaysia)
logo
logo
WhatsApp
019-2817295
logo
sales@gie.com.my
×

IR Line Tracking Sensor TCRT5000

Code: C0100011

RM3.90

  In stock

Overview

IR Line Tracking Module consists of a IR reflex sensor, it is a sensor with optoelectronic transmitter and receiver in a package.

It functions by illuminating a surface with infrared light; the sensor then picks up the reflected infrared radiation and, based on its intensity, determines the reflectivity of the surface in question. Lightly colored surfaces will reflect more light than dark surfaces; therefore, lightly colored surfaces will appear brighter to the sensor. This allows the sensor to detect a dark line on a pale surface, or a pale line on a dark surface.

This module enables a robot to autonomously navigate a line-marked path. By drawing a line in front of a robot outfitted with a line tracker, one can dictate the robot's path by showing it where to go without using a remote controller. A typical application uses three line trackers, with the middle sensor aligned directly above the intended line.

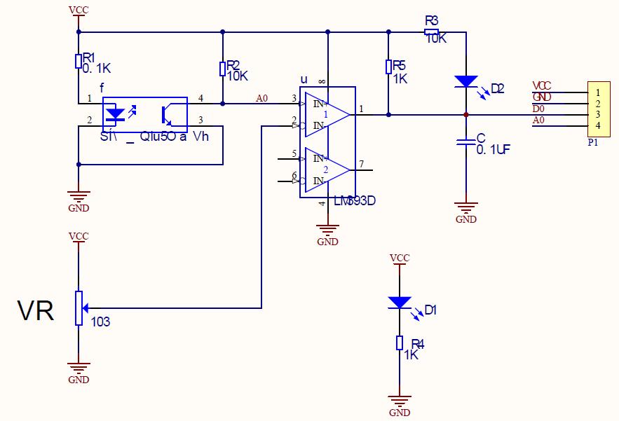
Specification

  • Power Supply : DC3.3V ~ 5V
  • Detection range : 0 ~ 3cm
  • Interface : 4-wires output
  • Output(digital) : TTL logic ('H' on Black or no obstacle; 'L' on White or obstacle)
  • Output(analog) : : Anolog voltage output between 0 ~ 5V
  • Dimension : 3.5cm x 1.5cm
  • LED indication for power (D1) and TTL logic output (D2)

Pin Definition

  • VCC : Connect to 3.3V/5V
  • GND : Connect to ground.
  • DO : Digital output ('H' or 'L').
  • AO : Analog voltage output (0 ~ 5V)

Ask a question